
自2018年推出基于生物质谱的蛋白质组学技术服务以来,依托美国资深质谱平台,维百奥生物面向科研学术机构、生物技术企业和医疗领域提供一站式整合蛋白组学研究策略。由海内外资深蛋白组学研究团队精心设计实验方案、质谱科学家亲力完成质谱定量与分析流程,以专业、高效、系统的个性化蛋白组学服务理念为您的科研助力,给您的研究领域带来突破性进展。
【服务项目】
【Why Choose Us?】
1. 基于Thermo Orbitrap Eclipse等高灵敏度、高分辨率质谱平台,整个实验流程以及数据分析过程由蛋白组资深研究团队亲力设计,团队成员均拥有十年以上的蛋白组学分析经验,平台服务目前已发表高水平SCI论文超过百篇。
2. 蛋白组学的难点在于混合物的液相分离,我们具备成熟的二维、三维液相分离技术,强大的分离技术使我们在高等真核生物的蛋白组定量研究中,可被定量的蛋白质数量常达到10000个以上,目前最高纪录是利用化学标记技术实现组织中近20000个蛋白质的定量分析;而国内一般质谱服务平台仅可以定量到3000~6000个蛋白质,实现TMTpro16个样本MS3水平的精准定量分析;同时,通过整合基因组和转录组数据,我们可以开展临床或农业群体样本的整合蛋白组学分析工作以及宏蛋白组分析。
3. 在定量分析过程中,提供丰厚的组分数目和质谱机时,约为国内一般质谱服务平台的2~3倍,这为获得蛋白组定量的高覆盖率和测序深度提供了保障。
4. 拥有极其成熟的主流Transformation后修饰鉴定与定量分析体系,如磷酸化、乙酰化、甲基化、糖基化、泛素化、琥珀酰化、巴豆酰化等(都有大量成功案例),结合多维液相分离与富集技术使鉴定与定量的数量远多于国内质谱服务平台,达到发表高端学术杂志的数据质量水平。例如,在种子发育阶段可以定量超过4万个磷酸化修饰位点;另外,我们在表观遗传学组蛋白修饰等研究领域也具备非常丰富的研究经验,为Danny Reinberg合作分析平台。
5. 在精准医学、临床诊断和医学研究领域,可以为客户建立个性化靶向追踪定量研究体系,应用非靶向和靶向蛋白组PRM技术在批量样本中开展生物标志物筛选与定量分析研究,监测疾病发生、发展和预后以及分子调控机理,并可以进一步将筛选得到的Biomarker开发为质谱临床检测产品。
6. 此外,由于具有强大的技术平台支撑,我们可以根据客户的具体需要进行蛋白质组学一些新领域的探索性合作科研与个性化服务。
【1】
蛋白组体外化学标记定量(iTraq,TMTpro)服务
样品量要求:
蛋白质提取物:浓度>3μg/μl,蛋白质总量 >500 ug;
细胞样品:细胞量>10^8
组织样品:湿重>300mg;
植物样品:鲜重>2g
体液样品:血液体积>500μl
1. Isobaric tag for relative and absolute quantitation(iTRAQ2~8plex)
2. Tandem MassTags (TMT2~16plex, MS2-MS3 quantitation)
3. 多达16个样本间蛋白组进行同步质谱定量分析,包括细胞、组织、体液等
4. 同步标记,同步二维液相分离,减少定量信息损失以及实验平行性误差
5. 通过分级分离,一次试验实现上万个蛋白的鉴定和定量
6. 与修饰抗体结合,实现翻译后修饰组学的定量分析
【2】
翻译后修饰定量蛋白组学
蛋白翻译后修饰(PTM)对蛋白质功能的发挥至关重要,目前已知数百种,PTM参与调控蛋白的构象、互作、定位、活性、生成降解等诸多方面,比如我们熟知的组蛋白修饰精准调控了基因组的时空表达,通过修饰的催化、识别、去除构成表观遗传的经典调控模式。利用不同种类PTM的识别泛抗体富集修饰多肽并结合质谱鉴定以及定量的方式,目前可以在组学水平观测不同修饰蛋白组的变化,筛选重要的功能修饰蛋白及位点,如磷酸化、乙酰化、琥珀酰化、精氨酸/赖氨酸甲基化、泛素化、N-糖基化等。
案例一 精氨酸甲基化蛋白组调控网络绘制:
案例二 组蛋白修饰定量分析:

【3】
蛋白复合体成员鉴定(Co-IP-MS/MS)
通过Co-IP-MS/MS结合Label-free定量分析,筛选蛋白互作复合体成员及其动态变化。
样品量要求:
细胞样品:细胞量>10^7
组织样品:湿重>300mg
植物样品:鲜重>2g
体液样品:血液体积>500μl
【4】
翻译组(Ribo-Seq +MS)解决方案
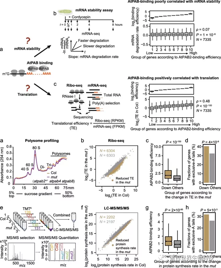
Ribo-seq(Ribosome profiling),即核糖体印迹测序技术,可以在全基因组水平上读取核糖体的位置信息,其分辨率高达单碱基水平。Ribo-seq数据可用于分析mRNA的翻译效率、鉴定新型蛋白编码基因、检测上游开放阅读框uORF、评估稀有密码子对翻译延伸的影响等,从而全方位解析翻译调控的分子机制。
翻译组解决方案:裂解细胞后在细胞裂解液中加入RNase,消化不受核糖体保护的mRNA,分离单一核糖体并提取纯化核糖体中未被消化的短片段mRNA,进行建库测序和相应的数据分析。同时,将Ribo-seq结合定量质谱MS分析,可以平行对翻译组及蛋白组的动态变化进行监测,全面系统探索mRNA翻译水平的调控机理,筛选重要应答产物。翻译组与蛋白组在整合组学水平关联分析具有较高的相关性,完美解决了以往通过转录组数据与蛋白组相关联得到的相关性较差的问题。
成功案例:
【5】
蛋白组草图与群体蛋白组学(Proteome Atlas)
样品量要求:
蛋白质提取物:浓度>3μg/μl,蛋白质总量 >2 mg;
细胞样品:细胞量>10^8 ;
组织样品:湿重>300mg;
植物样品:鲜重>1g
体液样品:血液体积>500μl
基于三维液相分离,利用Shot-gun方法大规模鉴定物种蛋白组组成, 覆盖超过物种基因组编码的~50%蛋白质。同时,通过DIA(Data independent analysis)技术可以对群体样本进行蛋白组学定量分析。
